自动增益调整


自动增益调整

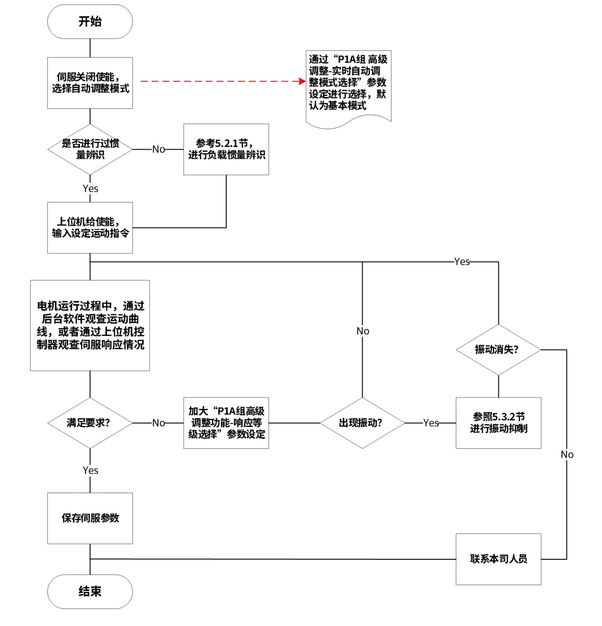
自动增益调整是指 SV3系列伺服驱动器将根据“P1A组-高级调整功能-响应等级选择”参数设置,内部自动产生一组匹配的基础增益参数,满足快速性与稳定性需求。

SV3系列伺服提供两种自动增益调整方式:1.基本模式;2.定位模式。

在使用自动增益调整功能前,务必正确获得负载惯量比!


标准刚性表模式

实时自调整设定-标准刚性表模式(P1A.00=1)适用于绝大多数场合,响应等级(P1A.01)的取值范围在0~40级之间。响应等级越高,增益越强,响应越快。根据不同的负载类型,以下经验值可供参考:

推荐响应等级 负载机构类型
4级~8级 一些大型机械
8级~15级 皮带等刚性较低的应用
15级~20级 滚珠丝杠、直连等刚性较高的应用
20级~40级 直连高刚性、小惯量负载应用

实时自调整设定-标准刚性表模式(P1A.00=1),基本增益(P06.00~02,P07.02)参数,根据P1A.01设定的响应等级自动更新并被存入对应功能码:

功能码 名称
P06.00 速度比例增益1
P06.01 速度积分增益1
P06.02 位置比例增益1
P07.02 转矩滤波1


快速定位模式

快速定位模式(P1A.00=2)后台软件参数设置位置如下

快速定位模式在SV3伺服内部,自动实现了增益切换功能和前馈控制功能,将两者有机结合起来,实现了快速定位效果。在“自动调整-标准刚性表模式”基础上,第二增益(P06.03~05,P07.03)参数,也根据P1A.01设定的响应等级自动更新并被存入对应功能码,且第二增益参数的位置环增益应比第一增益参数高一个响应等级。

功能码 名称
P06.03 速度比例增益2
P06.04 速度积分增益2
P06.05 位置比例增益2
P07.03 转矩滤波2

速度前馈相关参数被设定为固定值:

功能码 名称 参数值
P06.08 速度前馈比例增益 30.0%
P07.06 速度前馈滤波时间 0.50ms

增益切换相关参数被设定为固定值:快速定位模式时,增益切换功能自动开启。

快速定位模式增益参数

功能码 名称 参数值 说明
P06.15 增益切换-模式选择 1 快速定位模式时,第一增益(P06.00~02,P07.02)和第二增益(P06.03~05,P07.03)切换有效;快速定位模式外,保持原有设定。
P06.16 增益切换-条件选择 10 快速定位模式时,增益切换条件为P06.16;快速定位模式外,保持原有设定。
P06.17 增益切换-延时 5.0ms 快速定位模式时,增益切换延迟时间为5.0ms;快速定位模式外,保持原有设定。
P06.18 增益切换-等级 50 快速定位模式时,增益切换等级为50;快速定位模式外,保持原有设定。
P06.19 增益切换-时滞 30 快速定位模式时,增益切换时滞为30;快速定位模式外,保持原有设定

在自动增益调整模式下,随响应等级选择(P1A.01)自动更新的参数和被固定数值的参数无法手动修改。若要修改,必须将P1A.00设为0,退出实时自动调整模式。

高级调整功能码

子索引 P1A.00-实时自调整设定 P1A.01-响应等级设定
可访问性 可读/可写 可读/可写
单位 - -
默认值 7 16
最小值 0:无效1:标准刚性表模式2:快速定位模式5:自适应插补模式7:自适应定位模式 0
最大值 40
设定、生效方式 运行设定/立即生效 运行设定/立即生效